Расчет параметров проводки
Ремонт электропроводки начинается с расчета параметров будущей домашней электросети, обустраиваемой с учетом строительного проекта вашей квартиры. Для этого сначала потребуется составить ее схему, а затем определиться со следующими исходными данными:
- Требуемый метраж кабеля, его тип (количество жил) и сечение каждой из них.
- Марка и тип монтируемых приборов защиты (автоматов и УЗО).
- Количество и модели установочных изделий (распределительных коробок, выключателей и розеток).
- Суммарная мощность, потребляемая от домашней электросети (с учетом подключения новой техники).
- Способ прокладки (скрытая или открытая проводка).

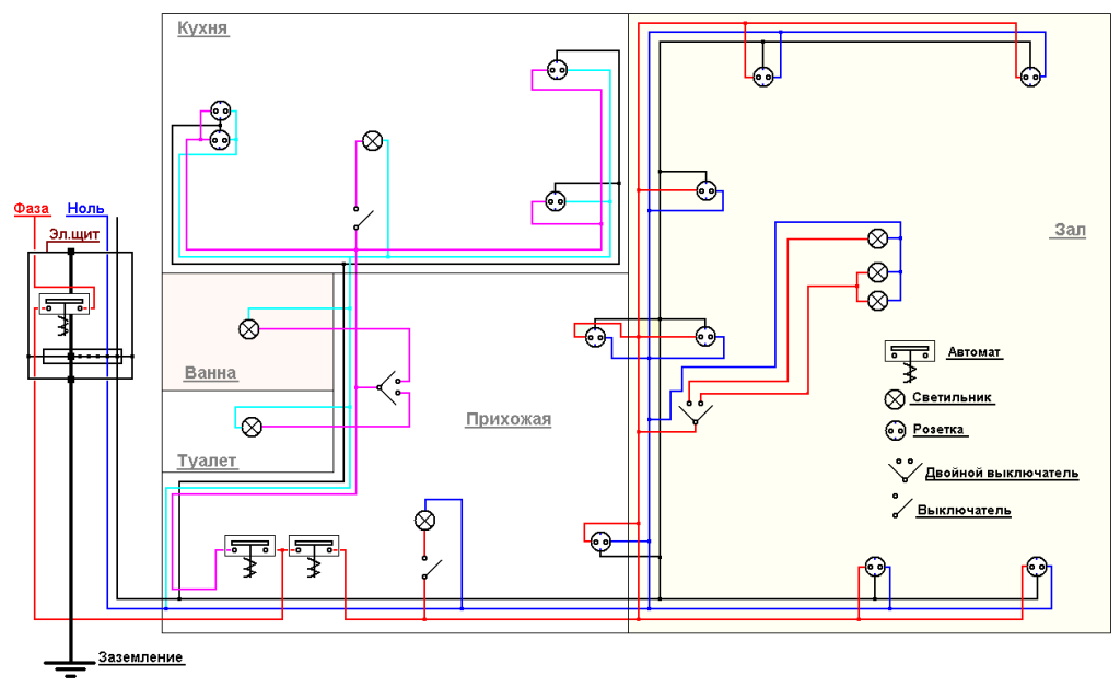
Образец схемы домашней электосети
На основании этих данных хозяин квартиры или дома в состоянии самостоятельно рассчитать нужные параметры.
Пошаговая инструкция по составлению схемы домашней электросети находится на этой странице.
Расчет длины и сечения кабеля (освещение, розетки для электроприборов)
Для определения параметров провода вполне достаточно школьных знаний по электротехнике. Весь предстоящий расчет сводится к следующим шагам:
- Сначала определяется общий метраж кабеля, необходимого для квартиры.
- Для этого измеряется длина и ширина каждой из комнат.
- Затем эти величины перемножаются, а полученный результат удваивается.
- После суммирования этих цифр получается искомое значение.
- Выяснив нужную длину кабеля, переходят к определению его сечения.
- Оно выбирается с учетом требований ПУЭ, согласно которым для домашней проводки достаточно: для прокладки осветительных линий – 1,5 мм2, а для обычных розеток – 2,5 мм2.
- Для подключения к электросети мощных потребителей (электроплит или стиральных машин, например) в проект закладывается провод сечением в 6,0 мм кв.
| Таблица выбора сечений токопроводящих жил кабелей с резиновой и поливинилхлоридной изоляцией | |||||
|---|---|---|---|---|---|
| Сечение медной токопроводящей жилы, мм.кв. | Диаметр жилы, мм | Медные жилы проводов и кабелей | |||
| Напряжение, 220 В | Напряжение, 380 В | ||||
| Ток, А | Мощность, кВт | Ток, А | Мощность, кВт | ||
| 1 | 1,12 | 15 | 3,0 | 14 | 5,0 |
| 1,5 | 1,38 | 18 | 3,3 | 15 | 5,4 |
| 2,0 | 1,59 | 23 | 4,8 | 19 | 6,9 |
| 2,5 | 1,78 | 25 | 5,2 | 21 | 7,6 |
| 4,0 | 2,26 | 32 | 6,7 | 27 | 9,7 |
| 6,0 | 2,76 | 40 | 8,4 | 34 | 12,3 |
| 10,0 | 3,57 | 55 | 11,5 | 50 | 18 |
| 16,0 | 4,51 | 80 | 16,7 | 70 | 25,3 |
| 25,0 | 5,64 | 100 | 20,9 | 85 | 30,7 |
| 35,0 | 6,68 | 125 | 26,1 | 100 | 36,1 |
Для замены электропроводки лучше всего использовать кабель ВВГ-нг. Также можно применить NYM или ПВС, но преимущества кабеля ВВГ перед другими очевидны.
Кабель NYM
Кабель ВВГ
Кабель ПВС
На этом расчет проводки в части выбора кабеля можно считать законченным.
Выбор устройств защиты (автоматы, УЗО)
После расчета параметров проводов следует выбрать тип вводного автомата и другой коммутирующей аппаратуры, включая УЗО, которая подлежит установке в распределительном шкафу. При этом сначала определяется тип питания, которое предполагается использовать в частном доме (однофазное или 3-х фазное).

Типовые параметры защитных устройств для квартирного щитка
Если в частном доме предполагается трехфазное подключение – придется побеспокоится о выполнении следующих требований:
- Вводный автомат и электросчетчик также должны быть заменены на трехфазные аналоги.
- Это же касается линейных автоматов и УЗО, выбираемых по току утечки в каждой из фазных линий.
- Распределительный шкаф также придется заменить, так как количество размещаемого в нем оборудования увеличивается практически втрое.
- При покупке установочных изделий потребуется учесть специальные силовые розетки с четырьмя мощными клеммами (одна из них – заземляющая).
Трехконтактная силовая однофазная розетка и вилка
Четырехконтактная трехфазная силовая розетка и вилка
Пятиконтактная трехфазная розетка с вилкой
В отличие от многоквартирных домов, где трехфазное питание практически невозможно, в загородных особняках этому вопросу уделяется пристальное внимание. Это объясняется тем что в капитальных частных постройках обязательно имеются рабочие мастерские с установленным в них силовым оборудованием типа фрезерного станка
Также оно потребуется при наличии отопительных котлов определенной конструкции и мощных насосов с трехфазными асинхронными двигателями.
Как заменить розетку на новую
Позвонила мне одна моя знакомая и попросила сделать розетку. Мол, проблема заключается в том, что розетка старая, шатается и постоянно выпадает из стены при вытаскивании вилки электроприбора. По ее словам я понял, что нужна полная замена розетки с реконструкцией подрозетника. Когда я пришел по вызову, то действительно увидел требующую ремонта розетку, поэтому решил написать о том, как заменить розетку своими руками.
Когда я снял крышку розетки, то увидел что распорные лапки расшатаны и уже не держат ее в гнезде. Можно было конечно попробовать зафиксировать сам механизм в стене, но это было бы лишь временное решения проблемы, тем более в стене не было подрозеточной коробки. Здесь нужна была полная модернизация с заменой розетки и установкой нового подрозетника.
Итак, как заменить розетку самостоятельно? В первую очередь, следует обратить особое внимание на крепление розетки в стене. Ведь зачастую случается, что она попросту выпадает из своего посадочного места
А это чревато коротким замыканием в электрической цепи, которое может привести даже к возгоранию.
Рассмотрим пошагово этапы замены электрической розетки. Перед началом работы по замене розетки следует в обязательном порядке обесточить электрическую сеть, которая ее питает. В многоэтажных домах (обычно на лестничных площадках) установлены щитки с пакетными выключателями (пакетниками), прерывающими подачу электроэнергии в квартиры. Найдите в его верхнем отделении соответствующий вашей квартире пакетник и переведите его в верхнее положение «Выкл.».
Можно, конечно, обесточить лишь комнату, в которой предстоит замена розетки, а не полностью всю квартиру, выключив автомат, отвечающий за соответствующую линию. Но для этого нужно знать, где он точно находится. В противном случае самым надежным вариантом будет обесточивание всей квартиры.
Понятно, что, отключив электропитание квартиры, вы лишитесь и освещения. Поэтому, если менять розетку предстоит в условиях, когда на улице сумерки или уже стемнело, следует заранее запастись альтернативным источником света, например, фонариком.
О том, как заменить розетку в случае необходимости, следует подумать заранее. Так как для этого вам, само собой, потребуется новая розетка (а, возможно, и подрозетник), а также нехитрый слесарный инструмент (прямая и крестовая отвертки, кусачки или пассатижи) и индикатор фазы. Кстати этот простой и недорогой электроизмерительный прибор в виде отвертки-пробника требуется в быту довольно часто и потому неплохо его иметь в доме.
Демонтаж старой розетки начинается со снятия ее панели. Для этого выкрутите в ней центральный болт, пользуясь крестовой или прямой отверткой в зависимости от вида его головки.
Чтобы убедиться, что линия действительно обесточена, проверьте с помощью индикатора контакты розетки. К одному из них подведен фазный провод, к другому – нулевой. Если розетка находится под напряжением, то при прикосновении пробника к фазному проводу его лампочка должна гореть.
Если такого светового оповещения индикатора нет при прикосновении к обоим контактам розетки, значит, линия обесточена, и с розеткой можно работать, в сущности, голыми руками.
И, лишь убедившись в отсутствии электропитания, можно продолжать работу дальше. Ослабив болты зажимов контактов розетки, освободите их от проводов. Отвинтите болты внутренних распоров розетки, удерживающие ее в коробке, и вытащите из нее розетку. Возможно, предварительно придется для этого провернуть ее несколько раз в обе стороны.
Вытащив розетку из места, где она была установлена, мы обнаруживаем в данном случае, что подрозетник (коробка) отсутствует. То есть розетка была установлена просто в отверстии, сделанном в стене. Такая установка розетки неправильна и ее крепление ненадежно. Однако подобное можно довольно часто встретить в старых домах.
Нередко встречаются металлические подрозетники, в которых не предусмотрены крепежные болты. Потому розетки в них крепятся только с помощью их собственных распорных механизмов. Такое крепление розетки также весьма ненадежно.
Далее необходимо взять новый стандартный подрозетник и примерить его к отверстию. В данном случае мы видим, что он полностью вошел в него.
Если же подрозетник не полностью входит в отверстие, следует его укоротить до глубины отверстия, отрезав у него заднюю часть. В отдельных случаях приходится расширять отверстие до размеров подрозетника таким образом, чтобы он не деформировался при установке.
Если в отверстии стоит металлический подрозетник, его следует аккуратно вынуть, избегая при этом существенных повреждений стены, чтобы в дальнейшем избежать ее ремонта. Мелкие же повреждения скроет панель новой розетки.
Схема электропроводки
До того, как поменять проводку в квартире своими руками, нужно составить схему новой. И она не обязательно должна совпадать со старой, которая часто противоречит требованиям пожарной безопасности.
Схема составляется произвольно с использованием условных обозначений. Вам понадобится различать пометки для розеток, выключателей, распределительных и соединительных коробок. Для них обозначения придумываете сами. А вот трассу, по которой будет проложен провод, обозначайте линией. Причем для каждого провода (ноль, фаза, земля) придумайте свой цвет.
Может получиться примерно так.

Фантазия, которую вы можете применить при составлении схемы новой электропроводки, ограничивается правилами:
- Нельзя соединять заземляющие розеточные контакты с трубами водоснабжения и отопления, с общим проводом. Для этого должен предусматриваться заземляющий кабель;
- Трассу электропроводки прокладывают только вертикально или горизонтально, допускаются углы только в 90 градусов;
- Провода не должны пересекаться, а между ними нужно оставить хотя бы 0,3 см;
- От трассы до пола/потолка расстояние не должно быть менее 15 см, а между ней и дверным/оконным проемом – 10 см;
- Выключатели с внешней или внутренней стороны комнаты, но обязательно со стороны ручки.
Все, что вы видите ниже – только рекомендации, к которым желательно прислушаться, но выполнять их необязательно:
- Выключатели и розетки располагают в ряд на одном уровне;
- Старый стандарт: установка розеток на высоте 0,8-0,9 м, а выключателей – 1,5 м. Новый стандарт: все на уровне 0,8-0,9 м, но на кухне обязательно между нижним и верхним ярусом гарнитура с отступом от столешницы в 10 см. Допускаются розетки на расстоянии 15 см от пола;
- Для комнаты на каждые 6 квадратов – 1 розетка. Для кухни – 1 розетка на каждые 2 квадрата;
- В соседних комнатах розетки и выключатели делайте друг напротив друга.
Наглядно правила составления схемы представлены на рисунке ниже.

Покомнатная разводка электропроводки
Подготовив основную часть, можно переходить к обеспечению проводкой отдельных комнат. Здесь началом всего будет распределительная коробка. Принцип остается прежним — после выбивания под потолком магистральных штроб определяем места для выключателей и розеток и уже к ним на нужный уровень опускаем кабель. Есть важный нюанс — сколько бы розеток ни планировалось, для каждой из распределительного щитка выводим собственный провод.
Случается, что по одному штробу приходится пускать несколько кабелей. Если планируется монтаж подвесного потолка, то следующая замена проводки будет несложной, ведь при этом можно вообще не выбивать верхние штробы — достаточно закрепить кабель на потолке при помощи пластиковых креплений.
Вытянув все провода в распределительную коробку, их нужно скоммутировать. Эту работу лучше всего доверить специалисту, поскольку непрофессионал в электрике может не разобраться со схемой. Впрочем, было бы желание учиться.

Рекомендации по самостоятельному подключению розеток и выключателей.
Теперь монтируем на свои места все розетки и выключатели, вешаем приборы освещения. По завершении и этого этапа, можно подавать электричество и проверять качество проделанной работы
Теперь, когда вы знаете, что самостоятельно заменить в доме проводку доступно каждому, хочется заострить внимание на важной детали. Это касается сечения электрокабеля. Данный параметр и определяет, нагрузки какой мощности будет выдерживать проводка
Данный параметр и определяет, нагрузки какой мощности будет выдерживать проводка
Данный параметр и определяет, нагрузки какой мощности будет выдерживать проводка.
Так, от щитка к распределительным коробкам комнат лучше прокладывать кабель с сечением от 2,5 квадрата. Такое же сечение оптимально и для проводов, идущих от комнатных коробок к розеткам и выключателям. А вот для осветительных приборов можно взять и менее мощный кабель, например, с сечением всего в 1,5 квадрата. Дополнительно стоило бы подумать и о заземлении, которое потребует прокладывания третьей жилы.
Когда и как проводится диагностика
Вопрос об эффективности становится особенно актуальным в таких случаях:
- Проведение плановых ремонтных работ или после затопления квартиры (помещения).
- Выявление проблем и неполадок.
- Осмотр жилья с целью дальнейшей его покупки.
Диагностика электропроводки в старом доме имеет ряд особенностей, что существенно усложняет ее проведение. В отличие от новостроек, сдача которых предусматривает наличие проектной документации, в старых домах первоначальная схема разводки проводов и размещения точек подключения, как правило, отсутствует.
Поэтому и работы по диагностики электропроводки в таких домах выполняются в несколько этапов.
Схема электропроводки
Сегодня внутреннюю электросеть организовывают следующим способом:

- освещение и силовую часть подключают отдельно;
- силовую часть делят на группы, защищая каждую отдельным автоматом;
- к каждому из мощных приборов, например, к водонагревателю, посудомоечной машине и духовому шкафу, подводят отдельный провод;
- розетки и отдельно подключенные приборы в металлическом корпусе защищают УЗО. Розетки и приборы ванной комнаты выделяют в отдельную группу, поскольку для их защиты требуется УЗО с уставкой тока утечки 10 мА, тогда как для сухих помещений — на 30 мА;
- многие предпочитают обходиться без распредкоробок, устраивая расключения в глубоких подрозетниках;
- розетки и отдельно подключенные приборы заземляют, если в доме вместо устаревшей системы заземления TN-C реализована TN-S или хотя бы TN-C-S.
Подключение к системе заземления светильников, расположенных на потолке, не является обязательным.
План работы по демонтажу
До того как разобрать старую проводку, необходимо продумать трассу прокладки новой, с учетом возможного изменения расположения розеток и осветителей. Затем определяются места будущей установки распределительных коробок. В новой схеме необходимо учесть также прокладку слаботочных кабелей телефонии, интернета и сигнализации. Если планируется снятие люстры или точечных светильников с потолка, заранее предусматривается потребность в специальном инструменте – дрелей, болгарок, стремянок и т.п. 5. Демонтаж электропроводов
Если провод находится в штукатурке кирпичных стен, то для уменьшения трудозатрат достаточно, демонтировав предварительно розетку или выключатель, ухватить плоскогубцами освободившиеся концы и сильно, но аккуратно потянуть их. Вполне возможно, что провод выйдет из стены вместе со штукатуркой и оставит в ней готовую канавку. Это избавит при монтаже штробления стен в местах, где расположение выключателей и розеток меняться не будет.
Когда провод находится под покрывающем стену листом гипсокартона, нужно к освободившимся концам старого привязать новый. Определив место нахождения второго конца старой проводки, и потянув за него, получится очень быстро и аккуратно заменить весь участок.
Прокладка новой
Штробы для проводки прорезают строго вертикально или горизонтально. Болгаркой прорезают границы канавок, а затем выдалбливают сами канавки с помощью долота. Выемки под выключатели и розетки сверлят корончатым сверлом, если стены кирпичные и выбивают долотом в бетонных стенах. Долото понадобится и для формирования выемки под вводный щит.
В лунки на алебастр устанавливают подрозетники. Нарезают отрезки кабеля и гофра нужной длины, кабель протягивают внутри гофра на полу. Подготовленный гофр прокладывают в штробу, заводя концы провода в подрозетник.
Алебастром выравнивают лунку подрозетника со стеной, штробу с гофром промазывают частично, небольшими участками через полметра.
Второй конец гофра заводят во вводной щит. Концы провода смазывают специальной пастой, скрепляют хомутом и закрепляют на заземлительной клемме ВЩ. Времянка отключается, квартирные провода заводятся на весу в щиток.
После прокладки производятся отделочные работы. В процессе отделки подрозетники окажутся заклеенными, но их несложно обнаружить и открыть.
Посмотрев данное видео вы узнаете, как правильно проложить электрический кабель в квартире самостоятельно:
https://youtube.com/watch?v=8FIoa4-YVJw
Выбор схемы питания однокомнатной квартиры
Схема питания всей квартиры от одной группы
Итак:
- Если суммарная мощность всех наших электропотребителей не превышает 25А, то мы можем организовать питание всех потребителей от одной группы. Это наиболее простой и дешевый вариант, который наверняка и был реализован в вашей квартире еще на стадии строительства. Только выполнялся он, скорее всего, из алюминиевого провода. К его недостаткам можно отнести:
- Более низкую надежность схемы. Ведь в результате повреждения электропроводки на любом участке обесточится вся квартира.
- Сильная зависимость от работы мощных электроприборов (например, электронагревателей или бойлеров).
- Большее количество распределительных коробок в каждой комнате.
- Так как такая схема электропроводки однокомнатной квартиры не предполагает отдельного распределительного щита, то подключившись к автомату после счетчика, вы тянете питающий провод по всей квартире. Согласно наших расчетов это должен быть медный провод с сечением не менее 2,5 мм2 или его алюминиевый аналог. В местах подключения розеток и выключателей вы делаете распределительные коробки, в которых подключаетесь к питающему проводу.
- Для уменьшения количества распределительных коробок, которые снижают надежность нашей схемы, целесообразно подключать в каждой коробке сразу несколько электропотребителей. Все электрические подключения потребителей должны выполняться параллельно питающему проводу.
Вариант схемы питания квартиры от одной группы
Схема питания однокомнатной квартиры от нескольких групп
Итак:
- Если суммарная расчетная нагрузка на вашу однокомнатную превышает 25А, то любая инструкция по электроснабжению укажет на необходимость разделения нагрузок на группы. Кроме того разделение на группы часто выполняют, даже если суммарная нагрузка не превышает 25А. Делается это с целью выделения отдельной линии на крупный источник потребления энергии или в целях повышения безопасности и удобства электроснабжения.
- Группы обычно образуются в зависимости от характера нагрузок (например, освещение отделяется от розеток) либо по требуемой степени защищенности (например, группу электроснабжения ванной комнаты и кухни оборудуют УЗО, а группу питающую комнату и прихожую комнату — нет). Количество групп ограничивается только вашими финансовыми возможностями и целесообразностью.
- К недостаткам разделения питания квартиры на несколько групп можно отнести следующие:
- Удорожание суммарной стоимости схемы разводки. Причиной этого является использование большего количества материалов.
- Если выполняется монтаж скрытой проводки с разделением на группы, то для прокладки питающих линий потребуются значительно более глубокие штробы. Поэтому если вы выполняете работу своими руками, то трудоемкость такого процесса значительно выше.
- Необходимость монтажа распределительного шкафа в квартире.
https://youtube.com/watch?v=IvYrUS-IKTg
Вариант электроснабжения квартиры с двумя группами
При монтаже отдельных групп лучше выполнять их по очереди во избежание их случайного объединения. Кроме того следует соблюдать правила монтажа электропроводки, видео которых вы во множестве найдете в сети интернет.
Как составить схему электропроводки в квартире
Перед тем как преступить к замене проводки в помещении, необходимо подобрать максимально подходящую схему электричества. Этот документ составляется с учетом расположения всех элементов сети. В нем указываются розетки, выключатели, осветительные приборы, расположенные в каждой комнате. Схема обязательно должна содержать пути (линии), соответствующие местам прокладки кабелей.
Во время составления схемы электропроводки квартиры потребуется рассчитать такие параметры:
- необходимую мощность (для каждого помещения отдельно);
- запас мощности (для каждой комнаты);
- мощность бытовых электроприборов.

Для создания системы электрообеспечения квартиры необходимо вначале создать ее проект
Схема является самым главным документом при монтаже новой электрики в жилище. При ее составлении важна каждая мелочь. Поэтому специалисты советуют быть внимательными при создании данного чертежа.
Схема должна включать в себя информацию о количестве розеток и выключателей, а также об их расположении. Места, в которых будут монтироваться важные электроприборы, должны в обязательном порядке отмечаться на чертеже. Подбираются точки установки в зависимости от индивидуальных особенностей квартиры или частного дома.
Расположение светильников и их количество тоже указывается при составлении схемы электрической проводки дома или квартиры
Важно запомнить, что недочеты, допущенные при создании этого документа, приводят к недостатку необходимых элементов электросети или, наоборот, их переизбытку. А самым неблагоприятным исходом в этом случае является неисправная система

Схема электропроводки в квартире
Расположение всех отдельных элементов электросети, а также размещение бытовой техники должно подбираться максимально грамотно. Розетки, выключатели и приборы, продуцирующие свет, не должны мешать другим составляющим интерьера (например, мебели).
Выбор типа разводки производится в зависимости от индивидуальных особенностей помещения. На это оказывают влияние следующие факторы: количество комнат, планировка, число и мощность бытовых электроприборов. Для наиболее мощной техники, как правило, предусматривается монтаж отдельной линии.
Особенности составления схемы электропроводки
Особое внимание рекомендуется уделить составлению схемы санузла. Электроприборы в данной ситуации располагаются в непосредственной близости к источнику воды, поэтому нужно быть внимательными и соблюдать правила безопасности
Размещение розеток в этом случае осуществляется с учетом того, чтобы дистанция до источника воды была не менее 100 см.

Для каждой группы проводки прокладывается отдельный кабель питания, идущий непосредственно от электрощитка
Для каждой из групп прокладывается отдельный кабель питания, идущий непосредственно от электрощитка. Такой вариант монтажа позволяет правильно распределить нагрузку по всей квартире. Помимо осветительной и электротехнической группы, традиционно принято прокладывать отдельные ветки для санузла и кухонного помещения.
Каждая отдельная группа, как правило, имеет разные показатели мощности. Поэтому для подключения ванны и туалета может использоваться кабель с сечением, отличающимся от размера провода, предназначенного для бытовой техники. Разделение проводки на группы имеет следующие преимущества: экономию средств (за счет подбора оптимального размера кабелей для каждой линии) и независимость одной ветки от другой. Такая автономность позволяет при выходе из строя одной группы использовать другие без всякого вреда для системы в целом.

Схема электрического щитка для подводки электричества в ванную
Этап №5 – сборка и монтаж электрощита
Для облегчения дальнейшего подключения, протянутые к потребительскому щиту кабели нужно подписать, поскольку внешне они абсолютно одинаковые. Когда вся проводка успешно протянута, можно начинать сборку и установку щитка.
Интересно! Со времён СССР в некоторых жилищах сохранились щитки с керамическими выкручивающимися пробками-предохранителями – они, естественно, не годятся для работы в современных сетях. Сейчас, домашнюю электрическую сеть оберегают автоматические пакетники, моментально прерывающие поступление тока в помещение при замыкании или превышении допустимой нагрузки в цепи!

При создании сложной сети в многокомнатных строениях необходимо учитывать то, что каждый отдельный контур (сеть на 2–4 комнаты) должен иметь собственный пакетник. А когда здание не достроено до конца или планируется в дальнейшем подключать дополнительные контуры, в щитки следует установить дополнительные автоматы и для них. У автоматических пакетников есть один недостаток – после перегорания, восстановить его невозможно, нужно приобретать новый аппарат. Но этот минус представляется совсем несущественным по сравнению с той пользой, которую он приносит.
Важнейшим действом, забывать о котором никак нельзя – это подключение заземления (защитный контур для отведения напряжения прикосновения). Для этого нужно все заземляющие жилы (зелёный или зелено-жёлтый цвет!) от кабелей соединить и подключить к специальной пластине на щитке. От неё идёт отводка непосредственно на общую систему заземления здания.
Собранный щиток размещаем в предварительно подготовленный кожух, вмонтированный в стену. Система подготовлена, остался последний штрих – правильно соединить контакты проводов с зажимами пакетников и надёжно закрыть дверцу шкафа-кожуха.
Когда пора менять проводку? И какую ее часть?
По масштабу работ замена проводки бывает:
- Частичная;
- Полная.
Частичная замена оправдана в случаях, когда:
- Повреждена механически или от пожара только одна линия нестарой проводки;
- Нагрузка на одной или нескольких линиях существенно возросла, а провод не выдерживает ее, в то время как распределительный щиток и остальная часть проводки еще годятся для эксплуатации;
- До планового капитального ремонта осталось немного, а проводка требует починки прямо сейчас. Это касается только старой проводки в случае, когда в данный момент начало ремонта невозможно, и нужно подождать.
Признаки, указывающие на необходимость полной смены старой электропроводки:
- Ссохшаяся и потрескавшаяся изоляция;
- Старая проводка (более 20 лет алюминиевой и более 30 медной);
- Старые розетки;
- Несоответствие мощности проводки с нагрузкой, которая на нее возлагается (тонкие провода, но много одновременно работающих электроприборов).
Особенно нуждается в замене проводка в хрущевке. Такая квартира эксплуатируется более 50 лет. В прошлом веке всю проводку выполняли из алюминиевого провода, не защищенного гофрой. Но в то время его было достаточно: много ли нужно лампе, плите и телевизору? Сегодня к ним добавились стиральные и посудомоечные машины, микроволновые печи, пылесосы, чайники и прочие бытовые приборы. Поэтому в хрущевках со старой проводкой создается пожароопасная ситуация и постоянно вышибает пробки.
Как провести проводку в квартире: два популярных способа
На сегодняшний день электрики используют два способа прокладки электропроводки в помещении: наружный и внутренний. От выбора нужного варианта зависит вся последующая работа, поэтому необходимо ознакомиться с преимуществами и недостатками каждого из этих методов.
Внутренний способ прокладки электропроводки еще называют скрытым. Он предполагает расположение кабелей и других элементов электросети в специальных каналах (штробах). Для их организации используется перфоратор. Основное преимущество данного варианта прокладки заключается в том, что экономится полезная площадь квартиры. А также смонтированная система не оказывает влияния на внешний вид помещения.
Еще один плюс скрытой прокладки проводки в доме или квартире – отсутствие необходимости в организации защиты кабелей от повреждений механического типа. Расположение проводов внутри стен позволяет увеличить степень допуска по нагрузке и перегрузке системы.
Однако такой метод прокладки кабелей имеет и свои недостатки. В первую очередь стоит отметить, что скрытый способ подразумевает проведение больших объемов работ. Трудоемкость данного варианта приводит к тому, что при самостоятельной прокладке чаще выбирается открытый метод. Неполадки кабелей, проложенных в стенах, сложнее диагностируются. Ремонт отдельных элементов электросети в этом случае является довольно сложным мероприятием.

Открытый тип проводки в специальных коробах
Открытый способ проводки своими руками заключается в протягивании кабелей в плинтусах или монтаже специальных наружных коробов (каналов). Существуют и другие варианты прокладки электросети снаружи стен, однако для частного строительства их использование не является целесообразным.
Основное преимущество наружного способа заключается в относительно простой реализации монтажных задач. А также (в отличие от скрытой сети) открытую систему проще диагностировать, что позволяет с легкостью определить неполадку и устранить ее в кратчайшие сроки. Таким образом, ремонт электрики в квартире упрощается, если она выполнена снаружи стен и других поверхностей.
Этот метод имеет и некоторые минусы. Кабель-каналы, проложенные на поверхности, могут послужить препятствием при установке мебели. Еще одним недостатком такого варианта прокладки проводов являются ограничения на их количество при плинтусном монтаже. Короба занимают полезную площадь квартиры и не всегда смотрятся уместно в интерьере помещений.

Скрытой проводкой называется проводник, проложенный под слоем штукатурки в специальных бороздах – штробах
При открытом монтаже проводки специалисты рекомендуют уделить особое внимание защите кабелей от механических повреждений
А также важно соблюдать правила пожарной безопасности и следить за тем, чтобы каждый провод был снабжен надежной изоляцией
















